Home Use Cases Work Insights About Contact
Back to Our Work

Auditable Document Intake with Human Review

Designed to eliminate manual entry bottlenecks while preserving compliance traceability.

Document ProcessingTier 3 (Stateful)
IngestClassifyExtractValidate
IngestClassifyExtractValidateRoute exceptionsIntegrateAudit

Executive Summary

A growth-stage accounting firm was constrained by manual document intake and data entry. We built an AI-assisted document processing workflow that converts incoming PDFs into validated structured records, routes low-confidence fields to staff review, and maintains a full audit trail for compliance.

Scope: Ingest, classify, extract, validate, route exceptions, integrate, audit. Not a full ERP rebuild.

What transfers: The pattern of schema-based extraction with human checkpoints applies anywhere you have repeatable document types and need defensible records.

Directional Outcomes

Model-based estimates — full assumptions below

  • Extraction accuracy ~95%
  • Speed improvement ~30x
  • Processing time reduction ~85%

Future-State Workflow

%%{init: {
  "theme": "base",
  "flowchart": {
    "curve": "basis",
    "nodeSpacing": 52,
    "rankSpacing": 80,
    "padding": 12
  },
  "themeVariables": {
    "fontFamily": "Inter, ui-sans-serif, system-ui, -apple-system, Segoe UI, Roboto, Arial",
    "fontSize": "15px",

    "background": "#ffffff",

    "primaryTextColor": "#0b1220",
    "lineColor": "#0f172a",
    "edgeLabelBackground": "#ffffff",

    "clusterBkg": "#f8fafc",
    "clusterBorder": "#cbd5e1"
  }
}}%%

flowchart LR
  subgraph intake["📥 Document Intake"]
    A[/Invoices/]
    B[/Receipts/]
    C[/Statements/]
  end

  subgraph ai["🤖 AI Processing"]
    D([Intelligent Capture])
    E([OCR & Extraction])
    F([AI Structuring])
  end

  subgraph qc["👁️ Quality Control"]
    G{Confidence<br/>Check}
    H([Staff Review])
  end

  subgraph delivery["✅ Delivery"]
    I[(ERP/CRM)]
    J[(Audit Trail)]
  end

  A --> D
  B --> D
  C --> D
  D --> E --> F --> G
  G -->|High confidence| I
  G -->|Low confidence| H
  H -->|Approved| I
  F --> J
  H --> J

  linkStyle default stroke:#0f172a,stroke-width:2.2px,opacity:0.95

  classDef doc fill:#eef2ff,stroke:#4338ca,color:#0b1220,stroke-width:2px
  classDef step fill:#ecfeff,stroke:#0891b2,color:#0b1220,stroke-width:2px
  classDef decision fill:#fff7ed,stroke:#f97316,color:#0b1220,stroke-width:2px
  classDef output fill:#f0fdf4,stroke:#16a34a,color:#0b1220,stroke-width:2px

  class A,B,C doc
  class D,E,F step
  class G decision
  class H decision
  class I,J output

  style intake fill:#eef2ff,stroke:#4338ca,stroke-width:2px,rx:10,ry:10
  style ai fill:#ecfeff,stroke:#0891b2,stroke-width:2px,rx:10,ry:10
  style qc fill:#fff7ed,stroke:#f97316,stroke-width:2px,rx:10,ry:10
  style delivery fill:#f0fdf4,stroke:#16a34a,stroke-width:2px,rx:10,ry:10

Automated process flow after AI integration

Auditable Document Intake with Human Review for a Growth-Stage Accounting Firm

Designed to eliminate manual entry bottlenecks while preserving compliance traceability.

What Was Broken

Manual document processing had become an operational constraint. Staff spent hours on data entry instead of client work, and errors created downstream headaches.

  • Manual entry created bottlenecks during peak periods
  • Errors cascaded into downstream workflows
  • Variability across staff increased rework
  • Compliance risk from incomplete records and weak traceability
  • High-opportunity staff time consumed by extraction tasks

The existing process couldn't scale with the firm's growth, and adding headcount wasn't sustainable.

What We Built

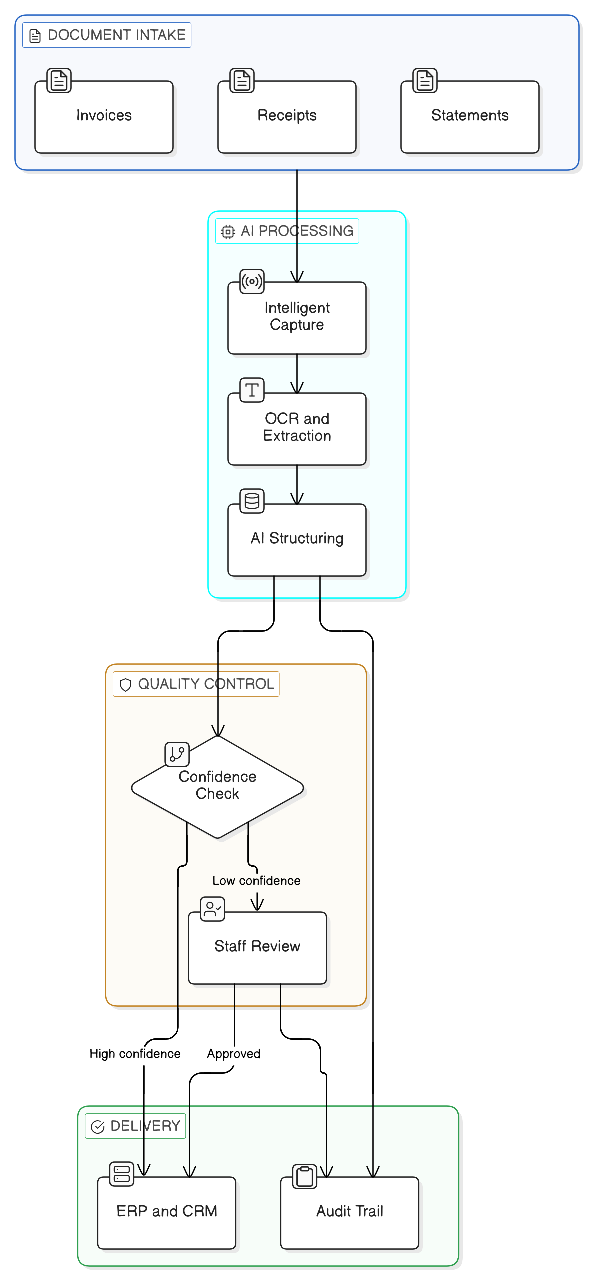
A pipeline that ingests documents, extracts structured fields, validates against schemas and business rules, and integrates outputs into downstream systems.

Component What It Does
Intelligent Capture Ingests multiple formats, classifies documents, improves readability
OCR & Extraction Hybrid extraction for complex layouts, tables, handwriting
AI Structuring Maps content into target schemas with confidence scoring
Review Workflow Human-in-the-loop for low-confidence fields, plus feedback loop
System Integration Exports to ERP/CRM with field mapping and logging

Architecture

Documents flow through classification, extraction, and validation, with human review where confidence is low.

How It Runs

  1. Intake: PDFs arrive via email or folder drop
  2. Classification: Document type detected and routed
  3. Extraction: OCR plus field extraction into schema
  4. Validation: Confidence thresholds and rule checks
  5. Human checkpoint: Low-confidence fields reviewed and corrected
  6. Delivery: Structured output written to ERP/CRM
  7. Traceability: Every step logged for audit

Where Humans Stay in the Loop

  • Low-confidence fields are queued for staff review
  • Validation rules enforce required fields and formats
  • Corrections are captured to reduce repeat errors over time

Operating Model

This changes how work flows through the team.

Role Responsibility
Exception Queue Owner Reviews low-confidence extractions, typically 15 to 30 min/day at moderate volume, scales with exceptions
Review SLA 24-hour turnaround on exception queue to prevent backup
Escalation Path Unrecognized document types flagged for schema update
Audit Owner Quarterly review of extraction accuracy and exception patterns

What Transfers, What Must Be True

What transfers:

  • Schema-based extraction with confidence scoring is the reliable pattern
  • Human checkpoints for low-confidence items catch errors without slowing throughput
  • Audit trail is non-negotiable in regulated or compliance-sensitive work
  • The pattern works across industries (legal, accounting, healthcare, insurance)

What must be true in your environment:

  • You can define target schemas and done criteria
  • Your documents have enough consistency to classify reliably
  • Your downstream system accepts structured inputs
  • Someone owns the exception queue and has time carved out for it

Failure Modes

What breaks this pattern:

  • Uncontrolled document variability: If every document is a snowflake, extraction accuracy drops and exception volume overwhelms the queue
  • Missing or shifting schemas: No target schema means no validation, shifting schemas break the pipeline
  • Weak exception ownership: If nobody owns the queue, it backs up and the system loses trust
  • No downstream integration: Manual re-entry after extraction defeats the purpose

Directional Outcomes (Model-Based Estimates)

In similar workflows, teams typically see major cycle-time reduction and high extraction accuracy once the review loop is tuned.

Metric Estimate Basis
Extraction accuracy ~95% Typical for structured documents with hybrid OCR plus LLM
Speed improvement ~30x Manual entry at 5 to 10 min/doc vs seconds automated
Processing time reduction ~85% End-to-end cycle, including review queue
Labor per document Order-of-magnitude reduction Based on FTE time reclaimed, varies with volume and complexity
Annual savings $150K to $200K range Modeled on volume and hourly rates, yours will differ

Our measurement policy: We do not publish precise ROI without baseline methodology. Most firms have not instrumented document handling costs before automation, so exact before and after is usually storytelling. We publish directional estimates with assumptions so you can stress-test fit.

Stack

Layer Technology Why
Backend Python Robust pipeline orchestration
AI/ML OCR engine + LLM extraction (e.g., Textract, GPT-4) Handles layout variety and ambiguity
Database Relational store for audit logs (e.g., PostgreSQL) Structured storage with full audit trail
Architecture Stateful workflow (Tier 3) Human checkpoints, learning from corrections

Want to see this pattern on your workflow?

We can review 10 to 20 samples and tell you what will automate, what won't, and what it would take.